11月17日,财税与公共管理学院在线上召开了2018级毕业实习及毕业论文动员会,学院教学副院长彭锻炼、2022届全体毕业生及毕业班辅导员、教学秘书等出席会议,会议由彭锻炼副院长主持。
首先在毕业实习方面,彭老师提示同学应严格遵守实习单位的各项规章制度,在实习过程中做好疫情防控。同时,同学们一方面要在实践中锻炼提高自己的专业能力与综合素质,为真正走上工作岗位打下基础;另一方面也要在实习中认真发现和思考专业问题,收集相关资料,为毕业论文写作做准备。彭老师还补充道,同学们可以自行联系实习单位进行实习,若有需要也可以联系导师前往学院产学研合作单位开展实习。
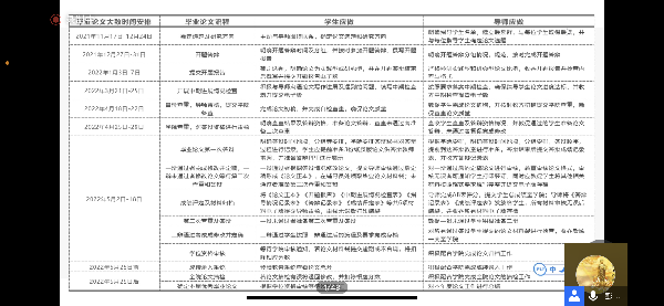
其次在毕业论文方面,彭老师从以下几个方面向同学们进行了提示:第一,毕业论文是人才培养的重要组成部分,也是对同学们大学四年学习成果的一个检验,希望大家认真对待;第二,毕业论文各环节环环相扣,同学们应注意每个阶段的时间节点,按时完成规定任务;第三,学院制定了毕业论文大致流程表,请同学们按照表中提示开展对应工作,同时学院也会在关键节点提醒导师。
最后,学院教学秘书针对毕业论文格式规范和存档等教学管理工作向同学们进行了示范和说明,为后续相关工作的开展打下基础。
学院每年都会面向应届毕业生召开毕业实习和毕业论文动员会,一方面安排好各流程和时间点,系统性讲解格式及存档规范;另一方面旨在通过大会的形式,强调毕业实践环节的重要性,使学生真正重视这项工作,并促使学生提前开展相关工作,为后续导师指导打下基础,也能环节毕业季带来的就业和升学压力。



摄影:张笑寒